******中国·77779193永利(集团)有限公司-官方网站
  • 重庆工商大学
  • 信息门户
  • OA

学术动态

我院李喜燕教授等撰写成果荣获民政部2024年民政政策理论研究一等奖

77779193永利集团2024年11月27日 
77779193永利集团阅读:

 

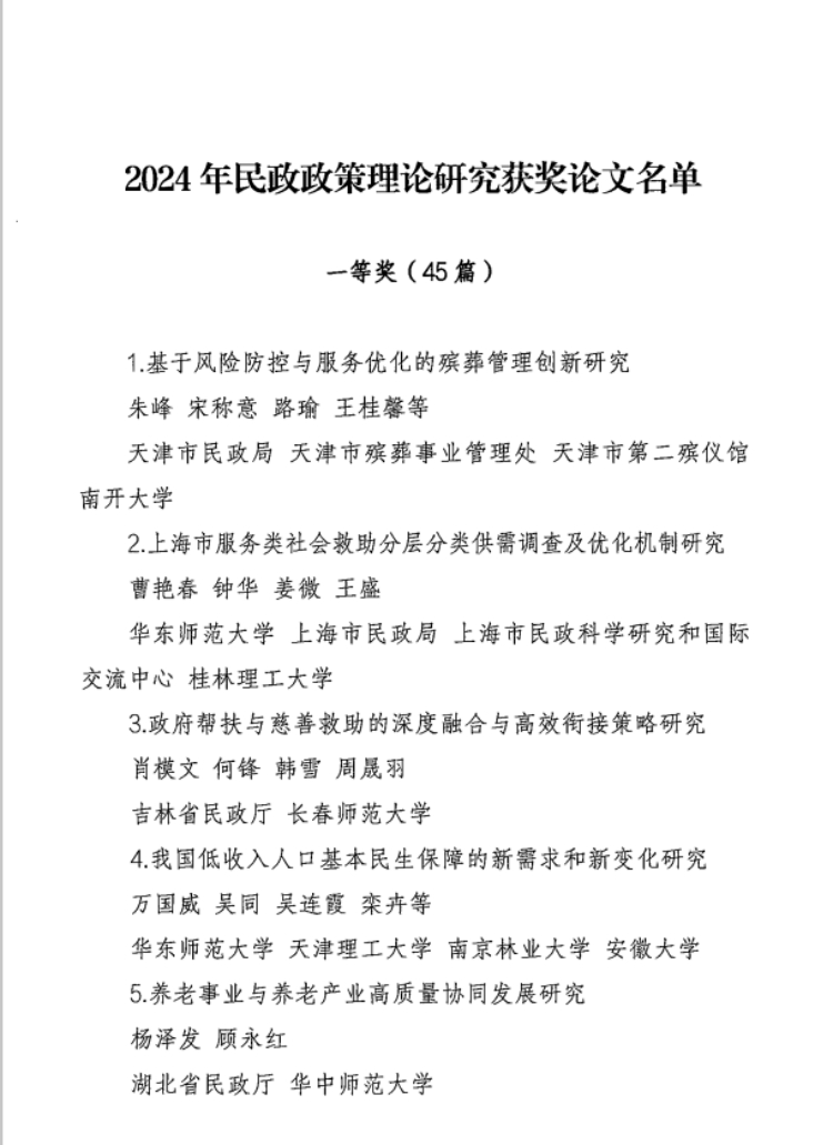
近日,民政部印发了《民政部关于印发2024年民政政策理论研究获奖名单的通知》(民函〔2024〕65号),向社会公布2024年民政政策理论研究获奖名单。民政局副局长徐松强与我院李喜燕教授、张东副教授、何剑锋博士等合作撰写的论文《慈善事业协同增效机制探索研究》荣获一等奖。

据悉,截止2024年8月底,民政部通过向社会公开征集民政政策理论研究成果,共收到论文2523篇,经过专家评审,共评出一等奖45篇,二等奖156篇,三等奖191篇。

 

 

上一条:塞尔维亚诺维萨德大学Bojan Tubić教授到77779193永利集团开展学术交流活动
下一条:我院师生获重庆市法学会民法经济法研究会2024年年会优秀论文奖项

关闭